欢迎光临 : 上海闵邦电力科技有限公司 官网!
邮箱:245589194@qq.com 服务热线:15067800862

|
概述
|
||||||||||||||||||||||||||||||||||||||||||||||||||||||||||||||||||||||||||||||||||||||||||||||||||||||||||||||||||||||||||||||||||||||||||||||||||||||||||||||||||||||||||||||||||||||||||||||||||||||||||||||||||||||||||||||||||||||||||||||||||||||||
|
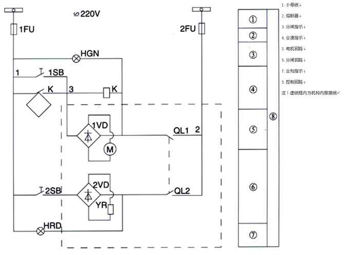
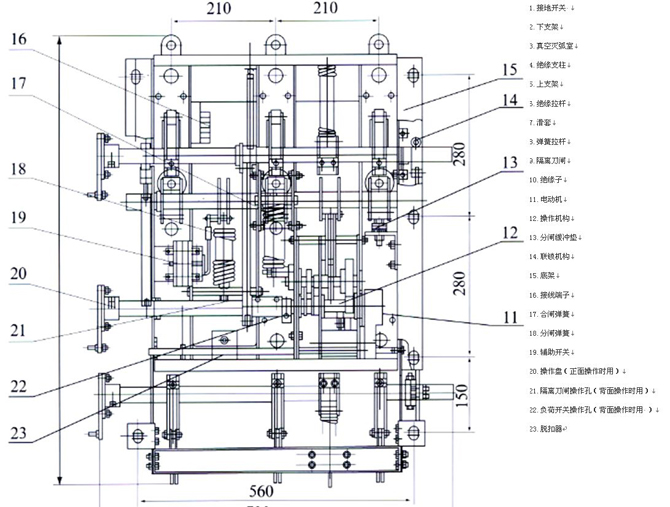
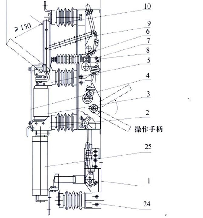
FN16A-12D/630型户内交流高压真空负荷开关及FN16A-12RD/200-31.5型负荷开关-熔断器组合电器是我厂自行设计研制而成的.性能达到GB3804-90《3-63KV交流高压负荷开关》和IEC420《交流高压负荷开关-熔断器组合电器》(1990年版)国际标准及国家标准(报批稿)的要求。具有体积小、外形美观、安装灵活、操作力小、开断安全可靠、电寿命长、可频繁每操作、开断转移电流大、基本不需要维护,有明显的各里断口且具有手、电动二用功能,可实现远距离控制等优点。负荷开关-熔断器组合电器还具有保护变压器过载,防止设备缺相运行的功能。
|
||||||||||||||||||||||||||||||||||||||||||||||||||||||||||||||||||||||||||||||||||||||||||||||||||||||||||||||||||||||||||||||||||||||||||||||||||||||||||||||||||||||||||||||||||||||||||||||||||||||||||||||||||||||||||||||||||||||||||||||||||||||||
|
主要用途
|
||||||||||||||||||||||||||||||||||||||||||||||||||||||||||||||||||||||||||||||||||||||||||||||||||||||||||||||||||||||||||||||||||||||||||||||||||||||||||||||||||||||||||||||||||||||||||||||||||||||||||||||||||||||||||||||||||||||||||||||||||||||||
|
FN16A-12D/630型负荷开关和FN16A-12RD/200-31.5型组合电器适用交流50Hz,额定电压6-10KV的网络中。FN16A-12D/630可开断负荷电流,FN16A-12RD/200-31.5可开断负荷电流,过载电流和短路电流,特别适用于无油化,不检修及频繁操作要求的场所。本产品可配用CS6-Ⅰ型操作机构,也可在开关上直接操作,不必另附操作机构。选用FN16A-12D/12-J型开关可同时实现电动和手动操作。
|
||||||||||||||||||||||||||||||||||||||||||||||||||||||||||||||||||||||||||||||||||||||||||||||||||||||||||||||||||||||||||||||||||||||||||||||||||||||||||||||||||||||||||||||||||||||||||||||||||||||||||||||||||||||||||||||||||||||||||||||||||||||||
|
使用环境条件
|
||||||||||||||||||||||||||||||||||||||||||||||||||||||||||||||||||||||||||||||||||||||||||||||||||||||||||||||||||||||||||||||||||||||||||||||||||||||||||||||||||||||||||||||||||||||||||||||||||||||||||||||||||||||||||||||||||||||||||||||||||||||||
|
A 、周围空气温度:上限+40oC ;
下限-25 oC b 、相对湿度:月平均值不大于90%; 日平均值不大于95% c 、海拔不超过:1000m; d 、周围无腐蚀或可燃性气体等明显污染; e 、无经常性的剧烈震动。
|